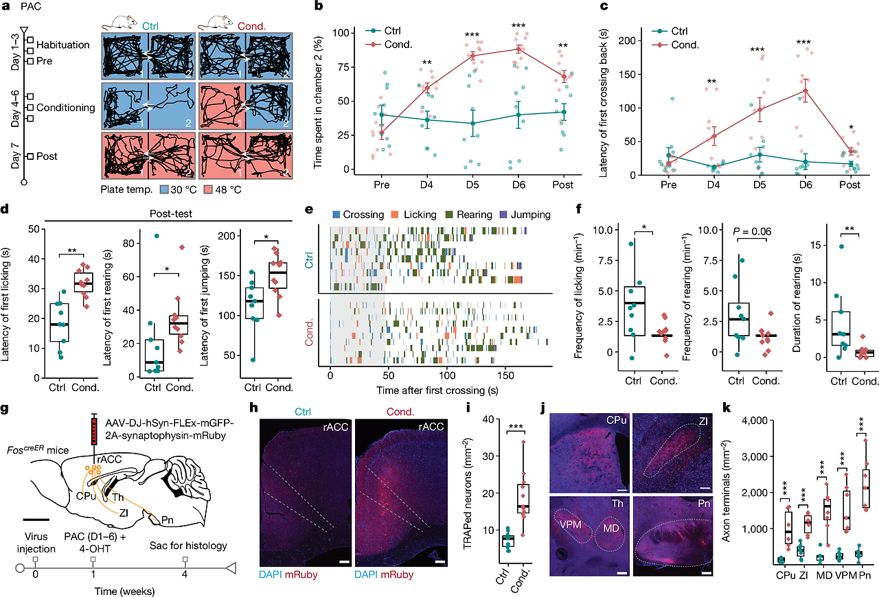
placebo analgesia conditioning (PAC) assay
3일 habituation, 이후 3일 conditioning, 7일째 post conditioning analgesia test
2 chambers, visually distinct cues
habituation 동안 두 챔버 모두 30도, 3일째 behavior를 baseline으로 설정
conditioning 동안 하나는 48도로 올림
test 때는 둘 다 48도

실제로 placebo analgesic effect 나타난 것과 같은 behavior. post-test day에도 유사한 behavior
nocifensive behavior (pain으로 인해 나타나는 behavior-rearing, licking, jumping)를 확인
-> conditioned mice가 first behavior 까지의 latency 크고 behavior frequency 더 작았다
opioid receptor antagonist인 naloxone 투여 -> analgesic effect 사라짐
PAC-conditioned mouse는 해당 appartus 내에서 formalin에 의한 chemical pain에도 비슷한 analgesic effect 보임
apparatus 밖에서는 control과 conditioned mouse 차이 X
post-test에서 chamber 1, 2 둘 중 하나에 넣고 사이를 막아버리면 어떤 챔버인지 상관없이 nocifensive behavior까지 비슷한 latency 보임
sex difference도 관찰함 (사람의 연구 결과와 consistent)
아무튼 PAC이 human placebo analgesia와 유사한 반응을 마우스에서 일으킬 수 있는 실험이라고 주장
"""
이게 과연 placebo analgesia의 정당한 animal model이라고 할 수 있을까?
사람에서의 placebo는 믿음(속음)이 동반되는 반면 이 모델은 그냥 learning의 결과같음
추가실험 제안) 챔버 A를 30도 / B를 48도로 컨디셔닝하고 테스트
그대로 A, B 온도만 바꾸어 re-learning
이후 다시 테스트하면 B에 갈까? 반응의 정도가 조금은 줄지 않을까?
사람으로 대입해보자면, 가짜 약으로 플라시보 효과 일으키고 사실 가짜였어라고 말해주는 것
"""
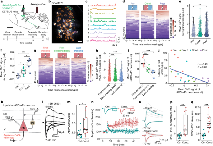
Human brain imaging: rACC가 관여.
adeno-associated virus injection into TRAP2 mouce rACC, induced Cre-dependent synaptophysin-mRuby expression
-> label presynaptic terminals of rACC that were active during PAC
*synaptophysin: synaptic vesicle glycoprotein, synapse immunostaining에 이용
rACC에서 striatum, thalamic/subthalamic nuceli, Pn으로의 projection을 확인
앞의 두 region은 sensory, pain 등과의 연관성 및 function이 established
Pn은 pain시 activate된다는 정도의 결과만 있었음.
cerebellar infarction patient는 impaired placebo analgesia 보인다는 사실과 함께, rACC->Pn pathway 연구.
single cell Ca2+ recording - viral injection을 수행 (실험 기법은 이후에 또 공부해 보자)
rACC neuron terminal을 optogenetic하게 stimulate
injection, surgery 자체가 영향이 없었음도 확인.
PAC 중 border crossing (mouse가 pain relief를 expect하는 시점)을 할 때 Ca2+ signal 관찰
conditioning phase 동안 rACC->Pn neuron activity increased progressively
post-test day에는 elevated Ca2+ level.

'Biology' 카테고리의 다른 글
| Modelling neural network as matrix (0) | 2024.08.29 |
|---|---|
| 20240814 De novo design of modular and tunable protein biosensors (0) | 2024.08.17 |